Back to Projects

Digital Scale (Custom Load Cell + Analog Front-End)

Designed a strain-gauge load cell and analog measurement chain from scratch, then calibrated it into a digital scale with ~±1 g practical accuracy.

Strain gaugesWheatstone bridgeInstrumentation amplifierADC (12-bit)ArduinoCalibrationAnalog design3D printing

Gallery

Problem

Commercial load cells and amplifier modules are widely available, but they hide the core sensing and analog design challenges. This project was a ground-up attempt to design a load cell + amplification + digitization chain and achieve useful scale performance with quantified accuracy and repeatability.

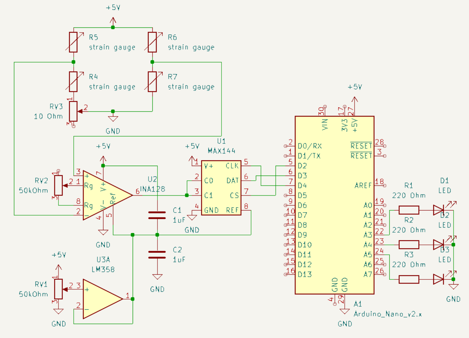
System Overview

A custom steel load cell concentrates stress using drilled holes. Four strain gauges are placed where deformation is greatest and wired as a Wheatstone bridge. The bridge’s differential millivolt-level output is amplified by an instrumentation amplifier into a single-ended signal suitable for digitization. A stable mid-rail reference (~2.5 V) is generated via a buffered divider so the amplifier output stays in-range. A 12-bit external ADC provides higher resolution than the Arduino Nano’s onboard 10-bit ADC, and the MCU converts ADC codes to mass using an experimentally obtained calibration curve. The system supports taring via a command from the connected computer.

Hardware

Key hardware elements include: (1) steel-beam load cell with strategically drilled holes to localize strain; (2) four strain gauges bonded above/below the holes and wired in a Wheatstone bridge; (3) instrumentation amplifier with adjustable gain; (4) bridge balancing via a small series trim potentiometer to minimize offset that would otherwise consume amplifier headroom at high gain; (5) buffered reference voltage to meet amplifier requirements; (6) external 12-bit ADC feeding the Arduino Nano over digital communication.

Firmware / Software

Firmware reads the external ADC, applies a calibration mapping (derived from measured mass vs. output), and streams mass readings to a connected laptop for display. A tare command allows the user to zero the scale without hardware changes.

Results

Performance was characterized using an experimental calibration curve showing strong linearity across 0–1000 g. Theoretical maximum resolution is ~±0.25 g based on ADC scaling; practical resolution is ~±1 g due to hysteresis. Accuracy compared to a laboratory scale is ~±1 g in the tested range.

Failures & Lessons

A key limitation is temperature dependency: warm airflow over the electronics could increase the measured mass by up to ~5 g at higher masses and cooling reverses the effect. A working hypothesis is that instrumentation amplifier gain varies with package temperature. Future iterations would focus on improved thermal stability, mechanical isolation, and/or ratiometric measurement strategies.

Next Steps

Improve thermal stability (component selection, layout, shielding), reduce hysteresis via mechanical refinements, and consider enclosure-level temperature sensing/compensation to maintain accuracy in variable environments.