Back to Projects

FROG Pond Controller (ESP32 Wi-Fi Relay + Telemetry)

Built a Wi-Fi configurable inline controller to run pond heaters efficiently by maintaining surface temperature above 0°C with active control and power telemetry.

ESP32KiCadPCB designRelaysAC mains (safety-aware)Web UIWebSockets3D printingTelemetry

Gallery

Problem

Small ponds in winter can ice over, blocking gas exchange and harming the ecological balance. Heating can be energy intensive, so the goal was to maintain the surface above 0°C using only the energy required—necessitating an active temperature control system with remote configurability.

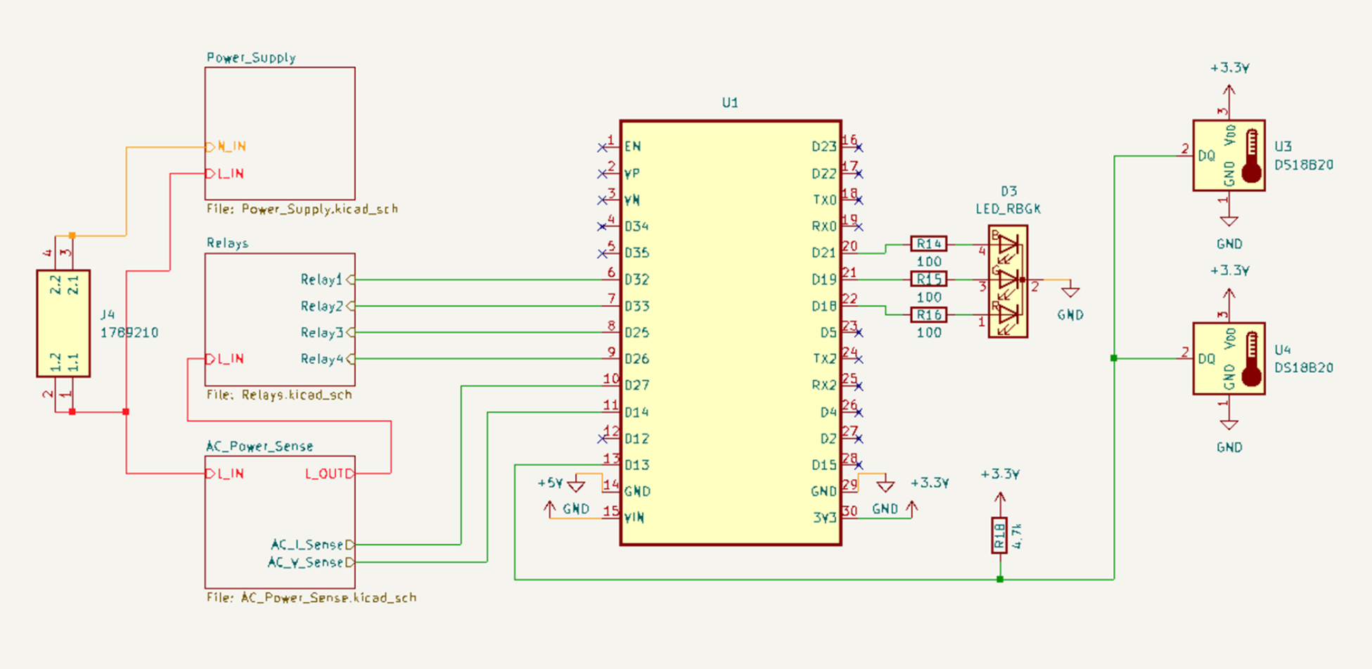
System Overview

FROG is an inline controller that sits between an AC outlet and commercial pond heaters (or other loads). An ESP32 provides Wi-Fi configuration. Up to four outputs are controlled through mechanical relays and can be manually toggled remotely or driven automatically by a temperature control mode. Telemetry (including power consumption) is displayed to the user via a web interface.

Hardware

Schematics and PCB layout were designed in KiCad. Power is derived from AC mains and converted to DC rails (24 V and 5 V) using a transformerless PSU architecture. Relay contacts provide galvanically isolated switching for up to four outputs. The assembled PCB is mounted in a waterproof 3D-printed enclosure for outdoor use.

Firmware / Software

Firmware was developed in Arduino IDE using the ESP32 board package. The UI is a lightweight HTML/CSS webpage served by the ESP32. WebSockets are used for asynchronous state updates between the ESP32 server and the client browser, enabling responsive control and real-time telemetry display.

Results

The prototype successfully completed a seven-day outdoor test period while retaining functionality. Power telemetry was validated using a 60 W bulb, demonstrating accurate power consumption reading and display during controlled operation.

Failures & Lessons

Outdoor deployment forces consideration of enclosure integrity, cable strain relief, and long-duration reliability. Designing for maintainability (clear UI, safe switching, robust power rails) is as important as the core control algorithm for real-world use.

Next Steps

Refine control logic and sensing strategy for more precise surface-temperature maintenance, expand telemetry/alerting (fault detection, outage recovery), and improve enclosure/cable management for season-long deployment.